通化市生态环境局
Tonghua City Ecological Environment Bureau
通化市生态环境局
Tonghua City Ecological Environment Bureau
一、申请延续的时间节点
排污单位需要延续依法取得的排污许可证的有效期的,应当在排污许可证届满 30 个工作日前向原核发环保部门提出申请。
二、申请延续的单位需要先按照《固定污染源排污许可分类管理名录(2019 年版)》重新界定“管理类别”
1.重新界定的管理类别为“登记管理”的企业,无需提交排污许可证的延续申请,仅需在企业端“排污登记”进行登记填报即可。具体流程可查询“通化生态环境”公众号内“固定污染源排污登记管理填报流程”。
2.界定后的管理类别仍为“重点管理”或“简化管理”的企业,先对照“行业的排污单位自行监测技术指南”内监测因子、监测频次;对照“行业最新颁布的标准或是规范要求”,如有变化的,应先完成许可证变更审批,再申请延续;如无变化的,准备相关材料申请延续即可。
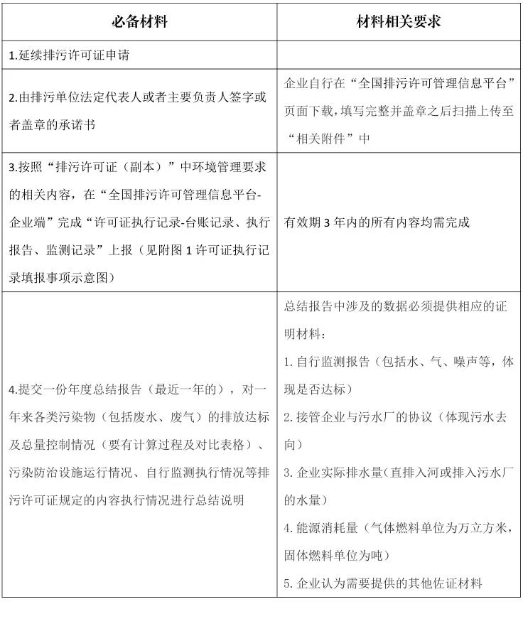
三 、申请延续排污许可证的,应当提交以下材料



1.申请排污许可证延续是只需编辑以下页签:排污节点及污染治理设施;大气污染物有组织、无组织排放及总许可量信息;水污染申请排放信息;固体废弃物污染物的排放信息;补充登记信息(原有排污许可证多个行业类别中有部分行业为登记管理的);上传相关附件。
(如下图所示)

2.如果企业有其他许可信息需要更改的,应先完成许可证变更审批,再申请延续。
五、法律责任
排污许可证有效期限届满后未申请延续排污许可证,或者延续申请未经核发环保部门许可仍排放污染物的企业,按照《排污许可管理办法(试行)》第五十七条的相关规定,排污单位属于“无排污许可证”排放污染物情形,由县级以上环境保护主管部门依据《中华人民共和国大气污染防治法》《中华人民共和国水污染防治法》的规定,责令改正或者责令限制生产、停产整治,并处十万元以上一百万元以下的罚款;情节严重的,报经有批准权的人民政府批准,责令停业、关闭。
六、吉林省生态环境厅关于疫情期间延期办理固定污染源排污许可证延续变更换发业务的公告
(http://sthjt.jl.gov.cn/xxfb/tzgg/202004/t20200417_7120613.html)
